模式

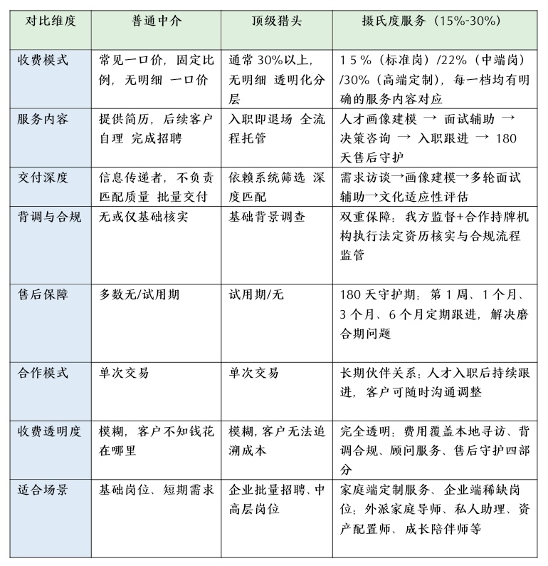
高端人才招聘–服务费 12% 起:我们为什么比中介值,却比猎头便宜?

专注高端人才寻访 您的私人人才办公室 高净值家庭首选 猎头集群,您的私人人才办公室,全球华人高净值家庭首选的人才战略咨询机构

by 摄氏君

One thought on “高端人才招聘–服务费 12% 起:我们为什么比中介值,却比猎头便宜?

  1. 哈哈说道:

    👍

发表回复

您的邮箱地址不会被公开。 必填项已用 * 标注